PEC: as-bs@pec.cultura.gov.it   e-mail: as-bs@cultura.gov.it   tel: (+39) 030 305204

Archivio di Stato di Brescia

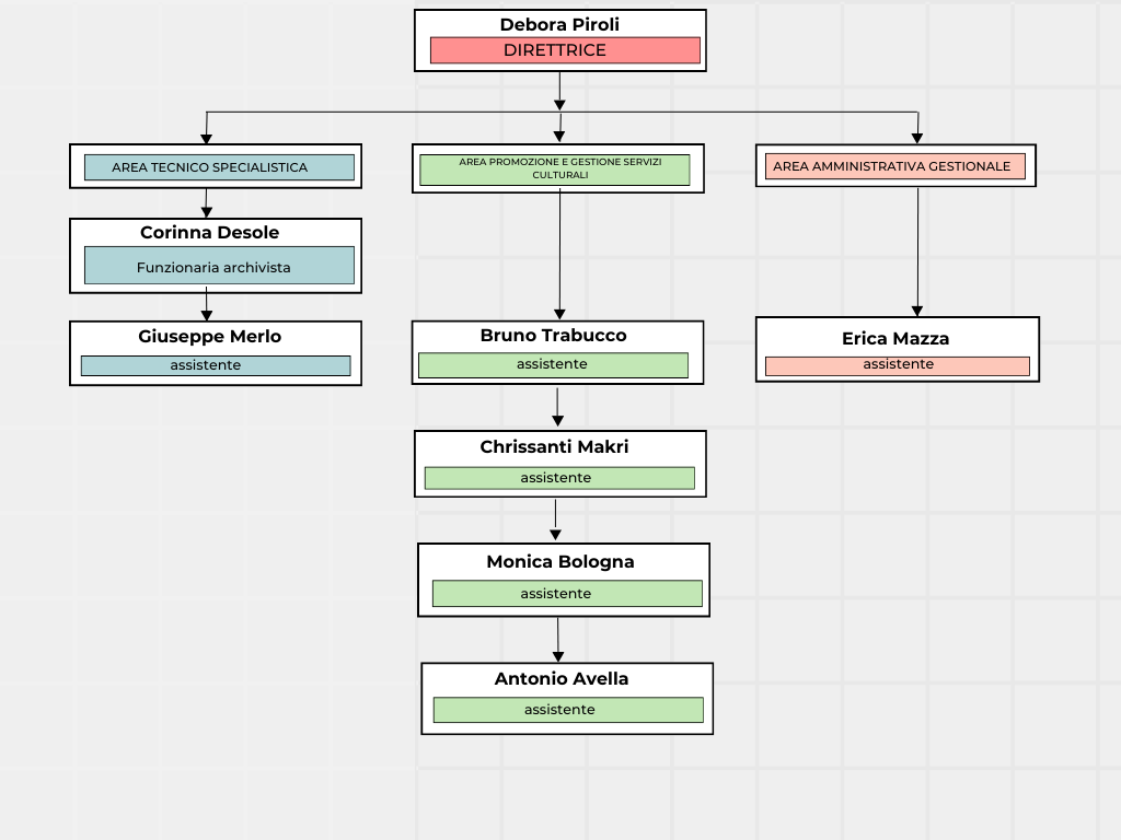
Organigramma



Ultimo aggiornamento: 28/04/2025